你的位置: 首页 > 印刷设备
东软推出首款医疗专科软件
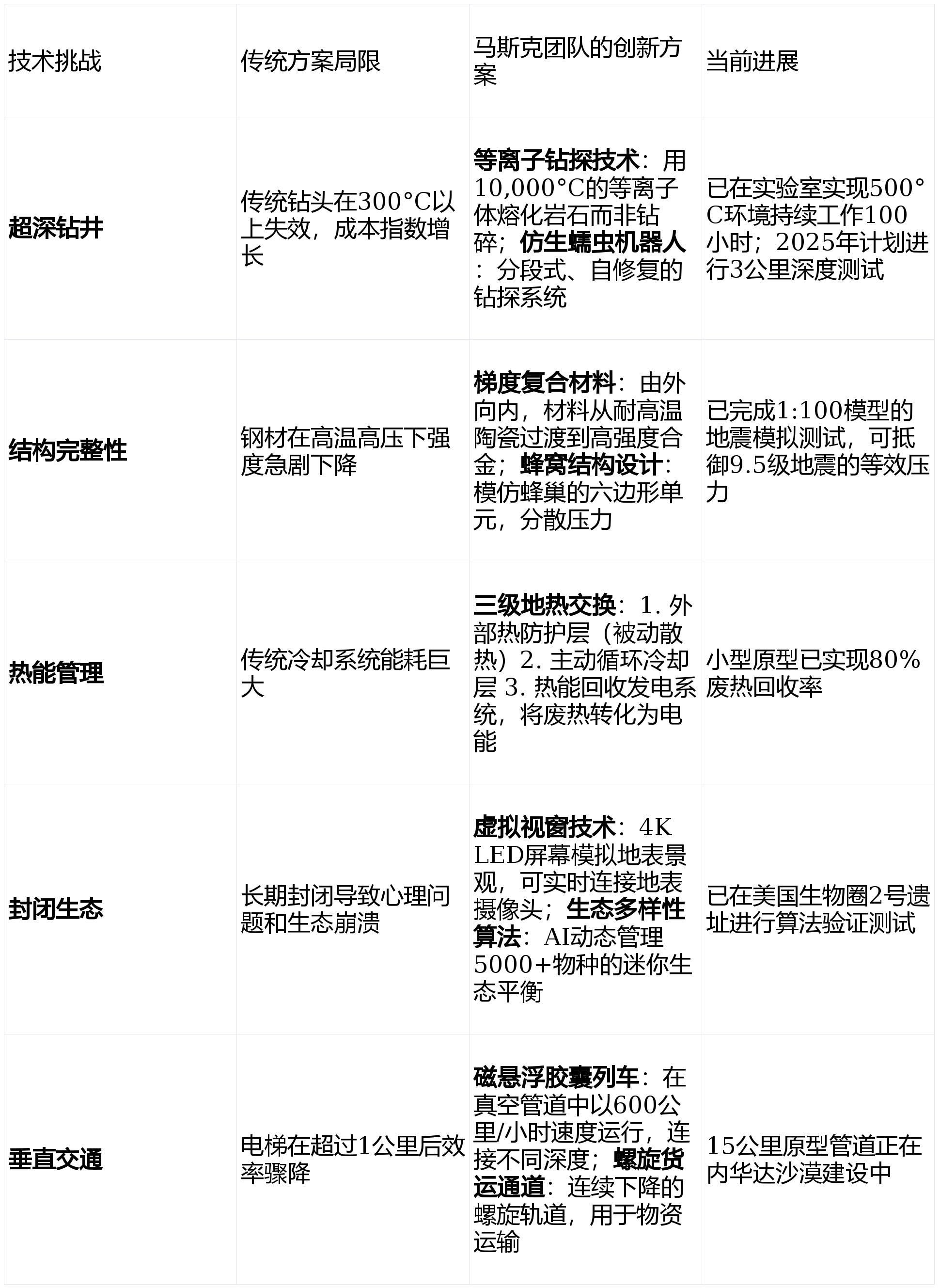
马斯克的终极赌注:在岩浆之上建造地下文明一场改变人类命运的地
科学家揭秘软流圈熔体分层结构
刘勇胜教授团队Nature Geoscience2024揭秘
印刷设备标题六
印刷设备标题五
地址:海南省海口市玉沙路58号 电话:海南省海口市玉沙路58号 传真:海南省海口市玉沙路58号
Copyright © 2012-2018 EYOUCMS. 易优CMS 版权所有 Powered by EyouCms ICP备案编号:琼ICP备88889999号
扫描微信号